微信扫码

  • 暂无联系客服
  • 暂无热线电话

大爆发!涂料厂掀“涨价潮”!

分享到:
点击次数:19 更新时间:2026年03月12日15:55:11 打印此页 关闭

  近期,受国际原油价格持续大幅上涨及多重不可抗力因素影响,涂料行业全品类原材料价格持续攀升,市场出现大面积封盘、暂停报价、暂缓承接新订单等现象,给涂料企业的正常生产经营带来严峻挑战。为积极应对市场波动,国内多家主流涂料企业相继调整产品价格,以缓解成本压力、保障企业稳健运营。

3月10日,北京汉森邦德科技有限公司发布通知称:鉴于当前原材料市场价格仍处于剧烈波动上行通道,供货不确定性大幅增加,为保障供应链稳定,我司将优先保障信用良好、按约定付款客户的按需供货;超出双方约定付款计划及逾期未付款客户,将暂停发货。
即日起,我司所有产品价格均以下单前实时报价为准,请各位客户下单前及时与业务人员确认最新价格。
图片


3月10日,江苏京德新材料有限公司发布通知称:鉴于当前原材料市场价格仍处于剧烈波动上行通道,供货不确定性大幅增加,为保障供应链稳定,我司将优先保障信用良好、按约定付款客户的按需供货,超出双方约定付款计划及逾期未付款客户,将暂停发货。

即日起,我司所有产品价格均以下单前实时报价为准。

图片

宁波兰海潮塑粉有限公司发布通知称:鉴于当前原材料市场价格仍处于持续波动上行状态,供货不确定性因素较多,且当前材料价格实行一单一议模式,我司后续将优先保障货款良好客户的供货需求,同时不排除后续根据市场实际情况,对产品价格作进一步上调的可能。

图片

 诸城市鑫华工贸有限公司、潍坊市鸿创新材料有限公司发布通知称:针对上游原材料价格上涨态势,为了更好的为贵司长期服务,我司慎重考虑做出两种方案:1、接受现金预付款锁定价格;2、正式开启一单一议模式。

图片

山东美恒新材料有限公司、青岛美恒塑粉有限公司发布粉末涂料调价通知:面对当前国际原油及化工原材料市场波动,我司现将调价事宜通知如下:

1、调整幅度:全系列粉末涂料产品初级适度上调,涨幅远低于行业水平,优质老客户享专属优惠价;

2、执行时间:2026年3月10日起正式生效

3、报价方式:具体新价格由专业业务经理一对一对接确认。

图片

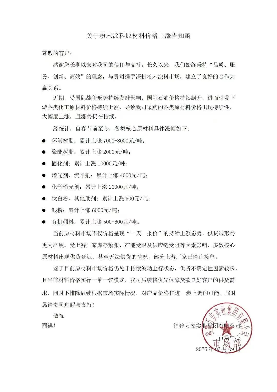
福建万安实业集团有限公司发布通知称:当前原材料市场不仅价格呈现“一天一报价”的持续上涨态势,供货端形势更为严峻,受上游厂家库存紧张、产能受限及供应链受阻等因素影响,多数核心原材料出现供货延迟、甚至无法供货的情况,部分上游厂家已停止接单。

鉴于目前原材料市场价格仍处于持续波动上行状态,供货不确定性因素较多,且当前材料价格实行一单一议模式,我司后续将优先保障货款良好客户的供货需求,同时不排除后续根据市场实际情况,对产品价格作进一步上调的可能。

图片

莱阳亚力美涂料有限责任公司发布通知称:由于受国际原油价格的影响,各类原材料均出现暴涨,并且有断货的风险,今天起所有订单价格按照一单一议,公司不支持锁价。

图片




临沂铭锐塑粉有限公司发布通知称:鉴于目前原材料市场价格仍处于持续波动上行状态,每吨塑粉生产成本上涨800~1500元,供货不确定性因素较多,当前塑粉价格实行一单一议模式。

图片

中山伟祥化工粉末有限公司发布调价通知称:为确保能继续为您提供优质稳定的产品和服务,本公司决定自2026年3月9日起,我司对现有产品实施单独报价,下单前请先询价,报价以下单当天为准。

图片

鹤壁市永运新型材料有限公司发布通知称:近期受原材料持续上涨影响,公司经营成本大幅增加,为确保产品质量稳定及服务可持续,经慎重研究,我司决定对产品价格进行适当调整:

1、调价范围,我司供应的全部产品

2、调整幅度:价格上调10%~20%

3、执行时间:自2026年4月1日起正式执行

图片

翁源县中瀚民福涂料有限公司发布《关于启动停止备货的通知》称:受中东战争和国际局势的影响,大宗原材料处于不可受控的涨幅,上游供应商已处于封盘停止接单局面,导致原材料到货时间不受控制,成本不受控制。结合实际情况来确定供货时间,价格方面每周更新一次。

图片

常州市天盾涂料有限公司发布通知称:由于近期原材料市场价格波动剧烈且难以预测,为了能够持续、稳定地为各位合作伙伴提供服务,我司决定白即日起,对订单执行模式进行以下调整:

1、一单一议:所有产品将不再有长期固定的报价。每笔订单将根据您所需的产品规格、数量和当时的原材料行情,单独进行询价与报价。

2、定金锁价:经双方确认的“一单一议”价格,仅在您支付定金到账后视为最终成交价。我们将以定金到账的时间点,锁定您的订单价格和排产计划。

连云港泽阳装饰材料有限公司发布通知称:由于最近化工行业突发情况,原材料上涨迅猛,所有订单价格按照一单一议,公司不支持锁价。

图片

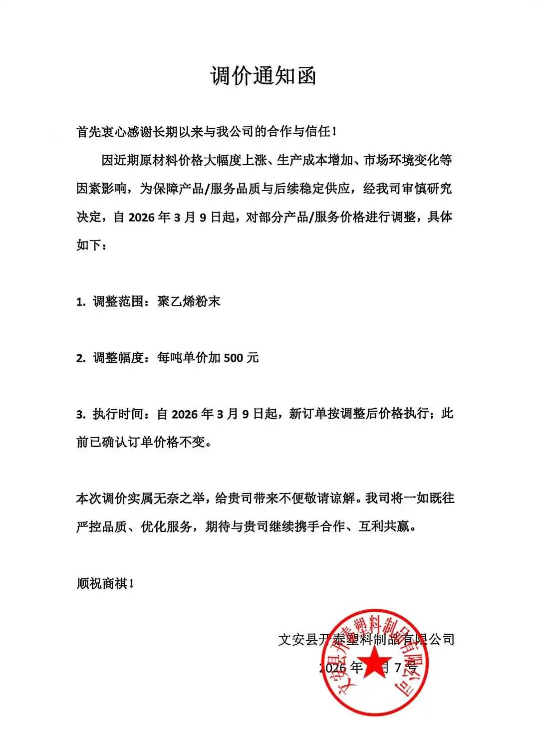
文安县开泰塑料制品有限公司发布通知称:因近期原材料价格大幅度上涨、生产成本增加、市场环境变化等因素影响,为保障产品、服务品质与后续稳定供应,经我司审慎研究,自2026年3月9日起,对部分产品服务价格进行调整,聚乙烯粉末每吨单价上涨500元。

图片

 

3月9日,浙江大桥油漆有限公司发布调价通知,由于国际原油价格暴涨,供货需求日趋紧张,导致化工原料价格一路飙升。公司决定从2026年3月16日下午16:30后对油漆产品上调价格,上调幅度暂定为3-5%,不排除进一步上调的可能。请各合作伙伴根据自身需求,安排好所需产品的备货,并在调价前报单给销售经理。

图片

株洲飞鹿高新材料技术股份有限公司发布调价通知函称,鉴于当前国际贸易环境,沥青原油、树脂单体、异氰酸酯、有色金属及颜料钛白粉等各类防水防腐大宗原材料大幅涨价,涨价幅度达10-20%。公司本着以客户为中心的思想,一直在内部消化成本上涨带来的压力,始终保持产品品质不变,服务不变的准则。据国内外经济发展趋势,为保障广大客户、合作伙伴的长远利益,公司经研究决定,自2026年3月10日起对全线产品价格进行调整,各类产品价格调整如下:

工业防腐涂料上调8-10%;

沥青卷材上调5-8%;

高分子防水卷材上调6-8%;

聚氨酯防水涂料、聚合物水泥防水涂料上调4-6%;

其他防水涂料上调8-10%。

图片

3月7日,安徽省金盾涂料有限公司发布通知,由于近期原材料市场价格波动剧烈且难以预测,为了能够持续稳定地为各位合作伙伴提供服务,公司决定自即日起,对订单执行模式进行以下调整:

1、一单一议:所有产品将不再有长期固定的报价。每笔订单将根据您所需的产品规格、数量和当时的原材科行情,单独进行询价与报价

2、定金锁价:经双方确认的“一单一议”价格仅在您支付定金到账后视为最终成交价。我们将以定金到账的时间点,锁定您的订单价格和排产计划。

……

受市场供需与大宗商品走势影响,原材料价格仍有较大上行空间,涂料行业整体成本压力居高不下。在原材料成本持续上涨的直接推动下,涂料企业后续调价力度将显著增强,产品价格上涨趋势更为突出。

上一条:“十五五” 两会落幕!涂料行业的黄金机会点,藏在这里 下一条:多种原材料价格上涨,涂料业利好恐将结束!好消息:价格内卷会被削弱?