微信扫码

  • 暂无联系客服
  • 暂无热线电话

关于发布《家具制造行业挥发性有机物控制 技术指南》等5项技术指南的公告

分享到:
点击次数:3834 更新时间:2018年06月12日10:33:11 打印此页 关闭

为贯彻执行《中华人民共和国环境保护法》《中华人民共和国大气污染防治法》,加快推进挥发性有机物(VOCs)污染治理,改善环境空气质量,环境保护厅组织制定了四川省家具制造等5个重点行业挥发性有机物控制技术指南,经第13次厅务会议审议通过,现予以发布。


附件1 四川省家具制造行业挥发性有机物控制技术指南.pdf

附件2 四川省汽车涂装行业挥发性有机物控制技术指南.pdf

附件3 四川省石化行业挥发性有机物控制技术指南.pdf

附件4 四川省印刷行业挥发性有机物控制技术指南.pdf

附件5 四川省制药工业挥发性有机物控制技术指南.pdf

                                    四川省环境保护厅

2018年6月7日

附件1

四川省家具制造行业挥发性有机物控制技术指南

附件2

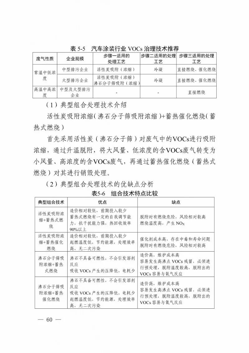
四川省汽车涂装行业挥发性有机物控制技术指南

附件3

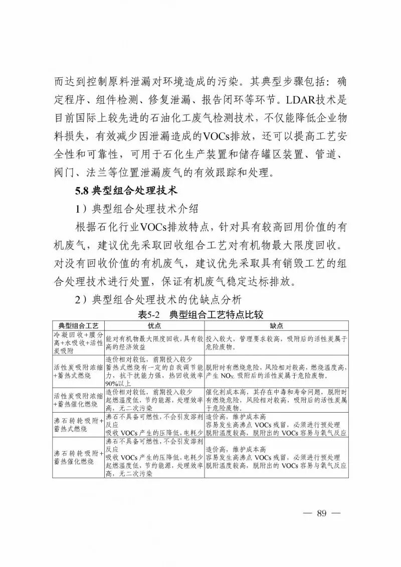
四川省石化行业挥发性有机物控制技术指南

附件4

四川省印刷行业挥发性有机物控制技术指南

附件5

四川省制药工业挥发性有机物控制技术指南

来源:四川省环保厅官网